Les CPU constituent le cœur de chaque appareil informatique, des téléphones aux serveurs en via les ordinateurs de bureau. Ces cinquante dernières années, l’architecture des CPU a évolué de manière significative, marquée par des avancées vers plus de performance et d’efficacité énergétique. Cet article retrace cette évolution, du Intel 4004 — premier CPU commercial — jusqu’aux systèmes sur puce hétérogènes contemporains d’Intel, AMD et Apple.
Les fondements d’un CPU
Le Central Processing Unit (CPU) est l’élément d’un ordinateur qui exécute les instructions des logiciels. En termes simples, un CPU récupère une instruction, la décode afin de comprendre son objectif, exécute l’opération (calcul ou accès mémoire), et écrit le résultat. Ce processus est déterminé par le cycle fetch-decode-execute.

Un CPU est en réalité un circuit intégré composé de milliards de transistors, qui sont de minuscules interrupteurs. Ces transistors sont fabriqués sur une puce de silicium grâce à la photolithographie, permettant d’atteindre des niveaux de performance inédits au cours des dernières décennies.
Le début de l’architecture x86
C’est en 1978 qu’Intel dévoile le 8086, processus marquant le début de l’architecture x86. Ce processeur de 16 bits permettait d’accéder à un maximum de 1 Mo de mémoire, une innovation majeure pour l’époque. Le 8086 a été le premier à introduire des modèles de mémoire segmentée.

En 1982, le 80286 a introduit le mode protégé, notamment pour la protection de la mémoire et le multitâche. En 1985, le 80386 élargissait l’architecture à 32 bits, permettant l’utilisation de la mémoire virtuelle à travers des unités de gestion de mémoire.
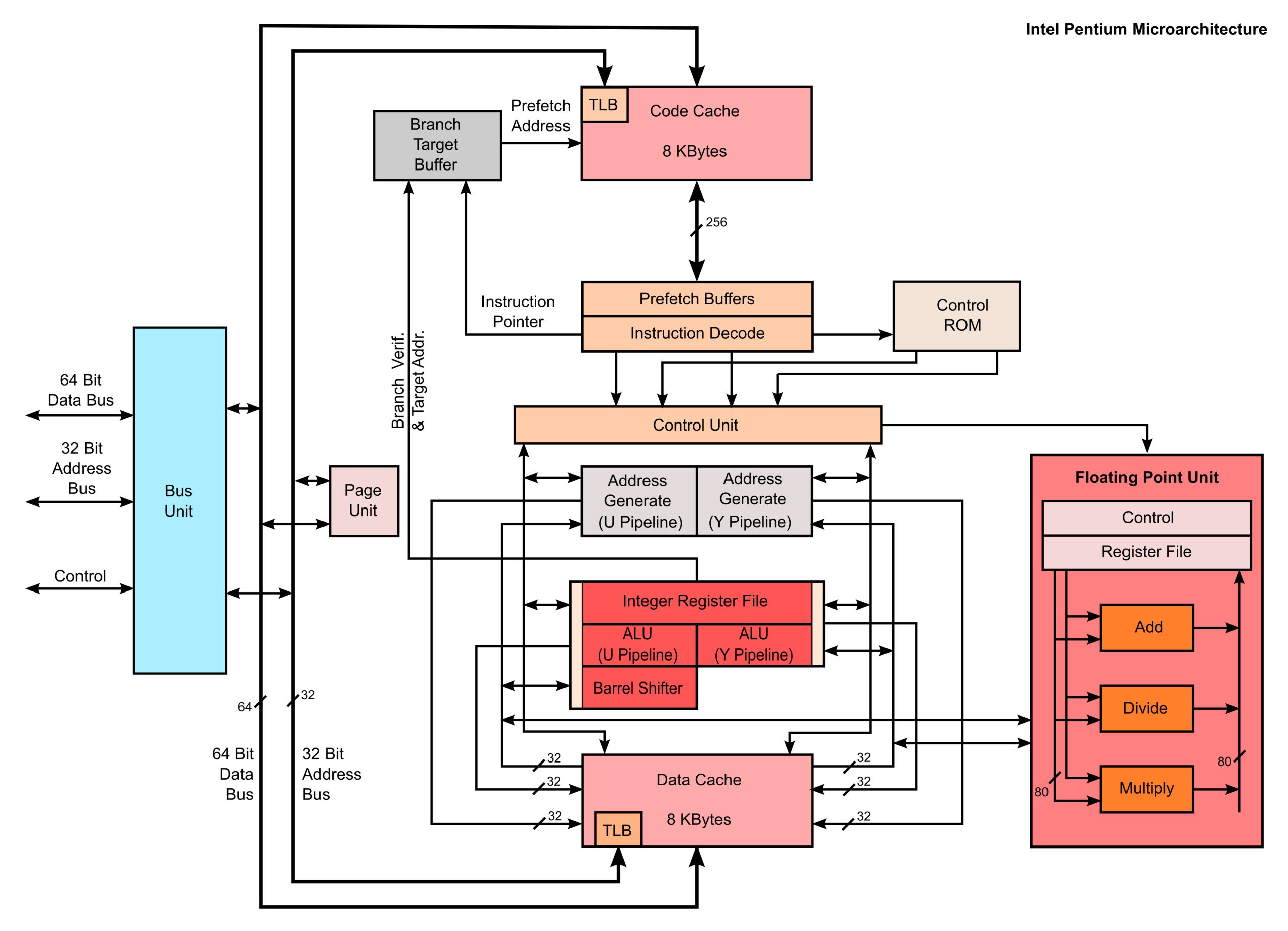
L’ère du Pentium
Sorti en 1993, le Pentium a marqué un énorme bond en avant avec son architecture superscalaire, capable d’exécuter plusieurs instructions par cycle d’horloge. D’importants progrès tels que la prédiction dynamique des branches ont permis d’améliorer les performances sans augmenter la fréquence d’horloge.

Le Pentium Pro, lancé en 1995, a introduit l’exécution hors ordre, permettant d’optimiser l’utilisation des unités d’exécution tout en augmentant le débit des instructions. Ces innovations ont été le socle de l’exécution dynamique, permettant une utilisation efficace des unités d’exécution.
Les avancées modernes : chiplets et systèmes sur puce
Avec la lenteur de la progression des transistors, l’innovation des CPU se tourne vers des approches architecturales nouvelles. L’une des tendances majeures est l’architecture basée sur des chiplets qui permettent d’optimiser le rendement de fabrication.

Les extensions vectorielles, telles que SSE et AVX, permettent un traitement parallèle efficace pour des charges de travail spécifiques, permettant ainsi des gains significatifs en performance. L’intégration croissante des AI accelerators et des GPU continue de redéfinir les systèmes, transformant le CPU en plateforme de calcul complète.
Ainsi, le paysage des CPU est en constante évolution, avec des architectures qui cherchent à exécuter les instructions plus rapidement et à une meilleure efficacité. L’avenir laisse présager encore d’autres bouleversements dans la conception des CPU.



